To properly display this page you need a browser with JavaScript support.
OpusPAY
User guide
×
Menu
Index
Search
Search
Search
OP Version 5.0_QR Payment Program (v 1.0, v 2.0), Transaction Failure
byondpro
Workflows
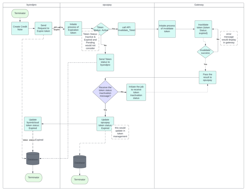
Recurring Payment Token Expiration Process
Previous page
Next page
(c) Company name, 2020
To properly display this page you need a browser with JavaScript support.
Recurring Payment Token Expiration Process