To properly display this page you need a browser with JavaScript support.
OpusPAY
User guide
×
Menu
Index
Search
Search
Search
OP Version 4.0_Acquirer Conversion and Agency Payments_Security User_Transaction Router
byondpro
Workflows
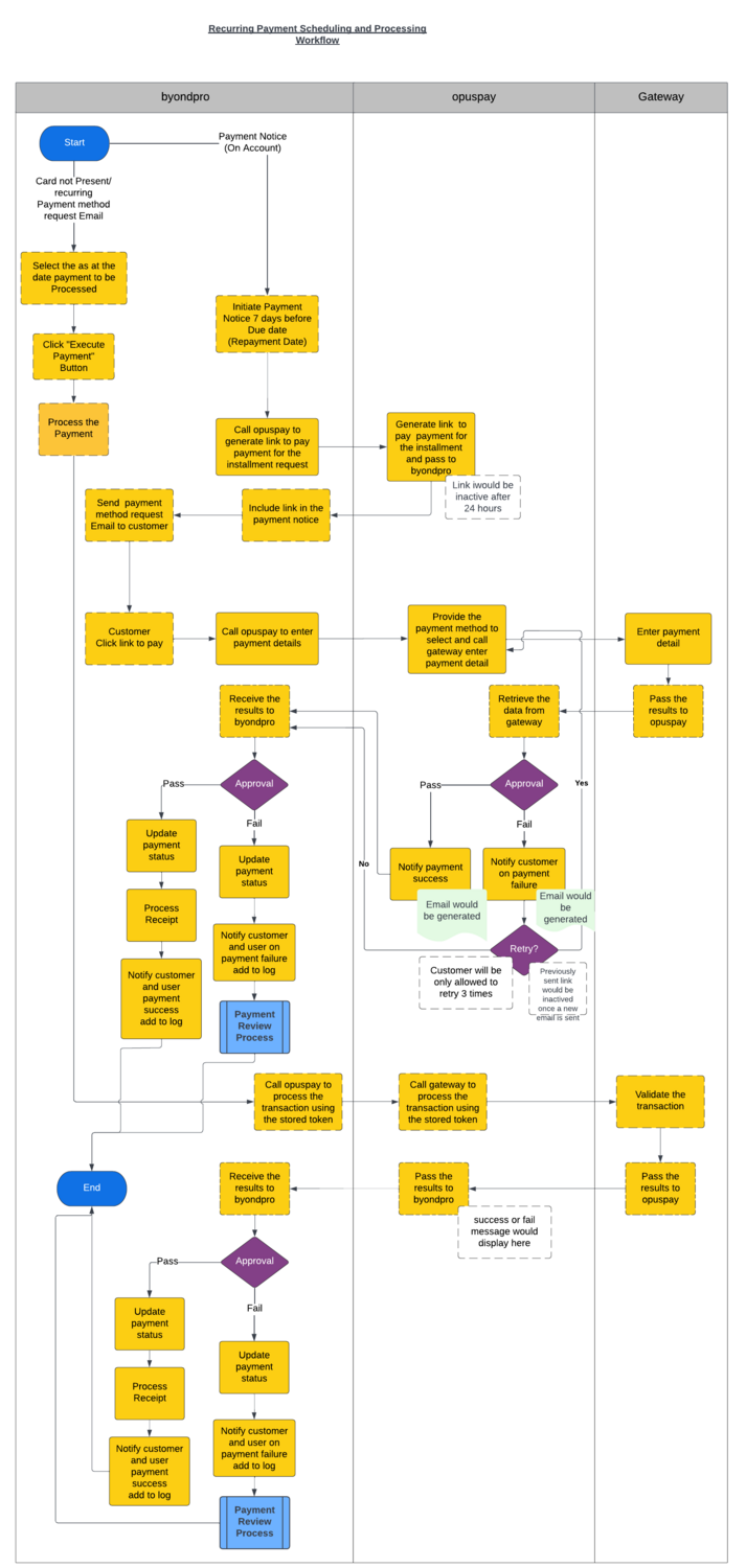
Recurring Payment Scheduling and Processing Workflow
Previous page
Next page
(c) Company name, 2020
To properly display this page you need a browser with JavaScript support.
Recurring Payment Scheduling and Processing Workflow