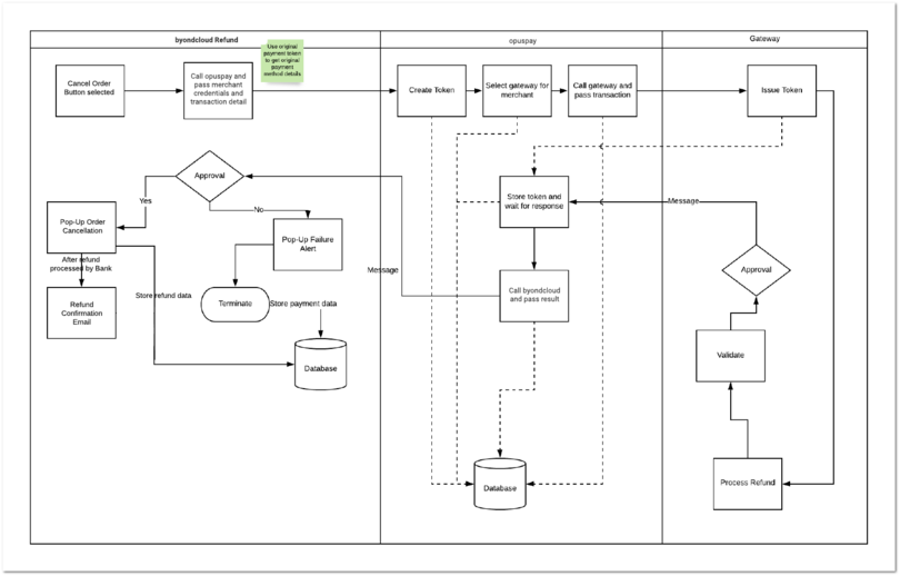
This describes the workflow for a refund. This flow will be related to Flower Drive Orders.
Care Programs --> Care Programs Version 3.0 - Flower Drives --> Care Programs Version 3.0 --> Flower Drives --> Checkout --> Customer Checkout --> View Landing Page --> Cancel Order
Care Programs --> Care Programs Version 3.0 - Flower Drives --> Care Programs Version 3.0 --> Flower Drives --> Checkout --> Internal Checkout --> View Landing Page --> Cancel Order