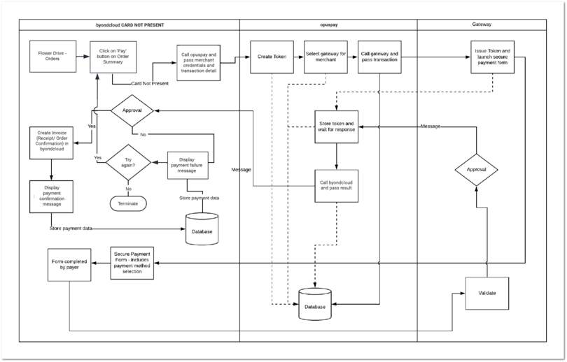
This page describes the payment flow for payment methods such as ACH, Direct Debit or Online Credit Card. This flow will be related to Flower Drive Orders.
Care Programs --> Care Programs Version 3.0 - Flower Drives --> Care Programs Version 3.0 --> Flower Drives --> Checkout --> Customer Checkout --> Order Summary --> Pay Now
Care Programs --> Care Programs Version 3.0 - Flower Drives --> Care Programs Version 3.0 --> Flower Drives --> Checkout --> Internal Checkout --> Order Summary --> Pay Now