To properly display this page you need a browser with JavaScript support.
OpusPAY
User guide
×
Menu
Index
Search
Search
Search
OP Version 4.0_Acquirer Conversion and Agency Payments_Security User_Transaction Router
byondpro
Workflows
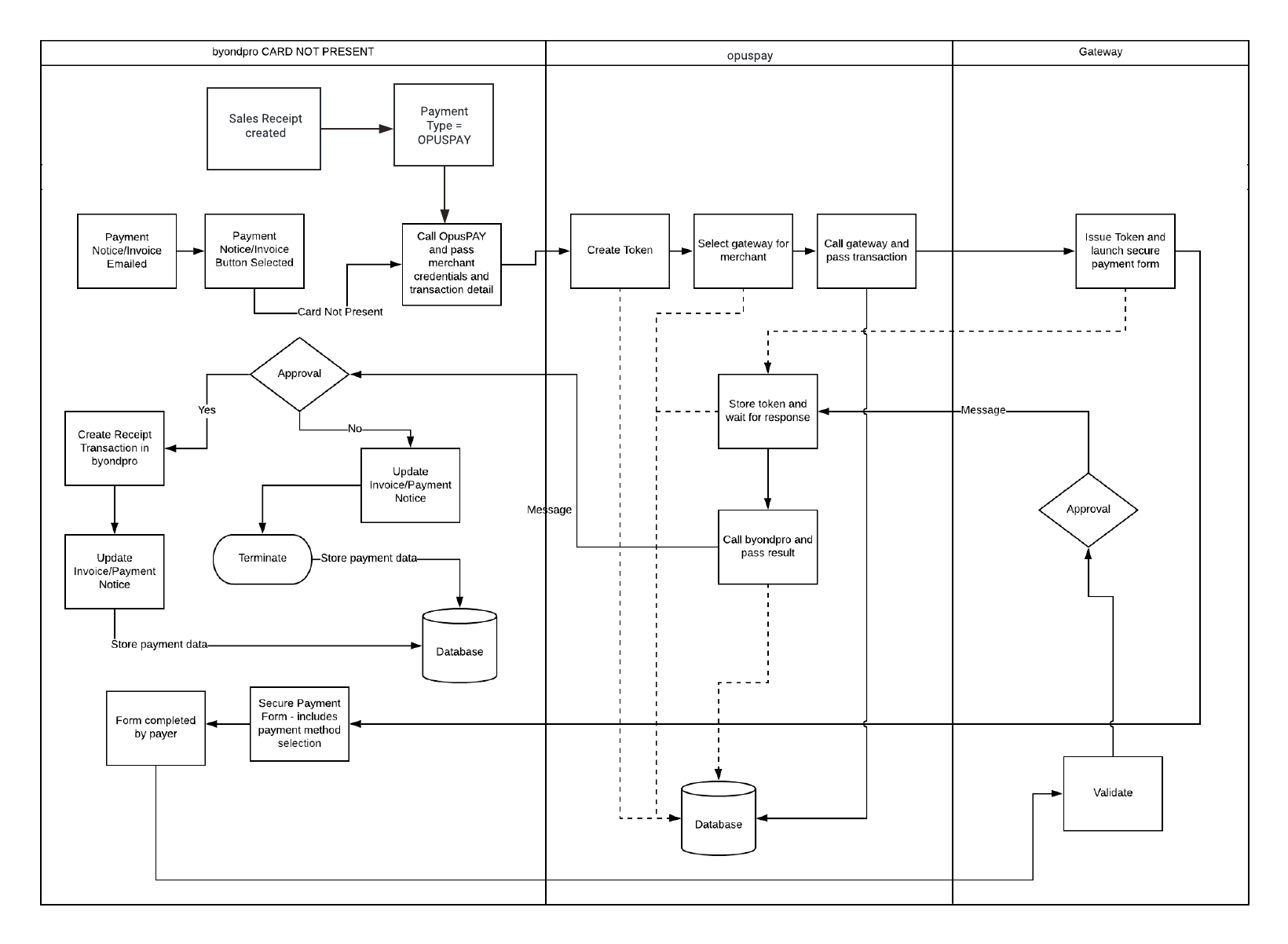
opuspay Sales Receipt Payment Workflow
Previous page
Next page
(c) Company name, 2020
To properly display this page you need a browser with JavaScript support.
opuspay Sales Receipt Payment Workflow
This page describes the payment flow for payment methods such as ACH, Direct Debit or Online Credit Card for a payment being made on behalf of a another party.