To properly display this page you need a browser with JavaScript support.
OpusPAY
User guide
×
Menu
Index
Search
Search
Search
OP Version 2.0
byondpro
Workflows
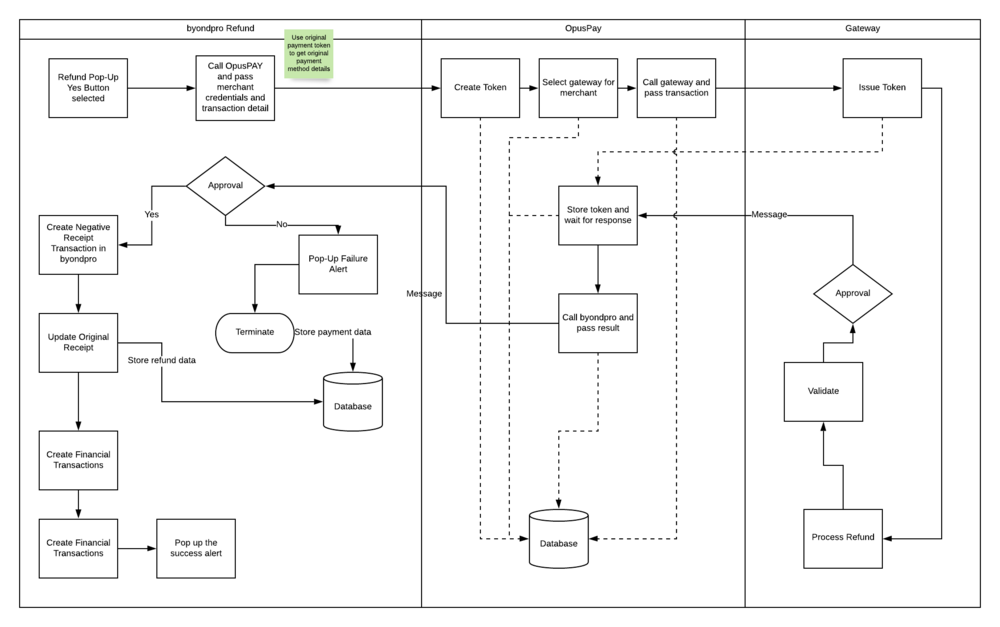
opuspay Refund Workflow
Previous page
Next page
(c) Company name, 2020
To properly display this page you need a browser with JavaScript support.
opuspay Refund Workflow
This describes the workflow for a refund