OpusPAY
User guide
×
Menu
Index

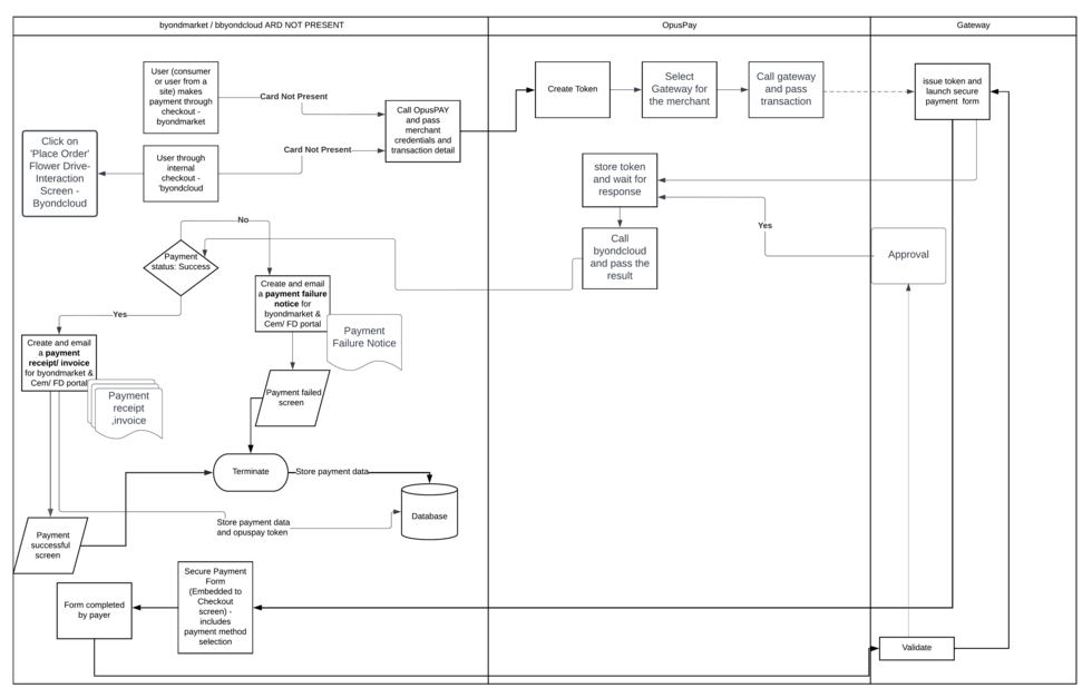
Opuspay Flower Drive Payment Workflow

This workflow shows opuspay byondcloud payment workflow. The below workflow related to care programs.
There are two checkout initiation points for flower drive.
1.  byondmarket initiaition
care prorams version 4.0 - byondmarket v2.0 -> care programs verison 4.0 ->Flower Drives -> Checkout ->consumer checkout -> order payments -> opuspay payment workflow
 
2. byindclud initiation
care prorams version 4.0 - byondmarket v2.0 -> care programs verison 4.0 ->Flower Drives -> Checkout ->internal checkout -> order summary-> opuspay payment workflow