To properly display this page you need a browser with JavaScript support.
OpusPAY
User guide
×
Menu
Index
Search
Search
Search
OP Version 4.0_Acquirer Conversion and Agency Payments_Security User_Transaction Router
byondcloud
Workflows
opuspay Payment Workflow
Opuspay Byondmarket Payment Workflow
Previous page
Next page
(c) Company name, 2020
To properly display this page you need a browser with JavaScript support.
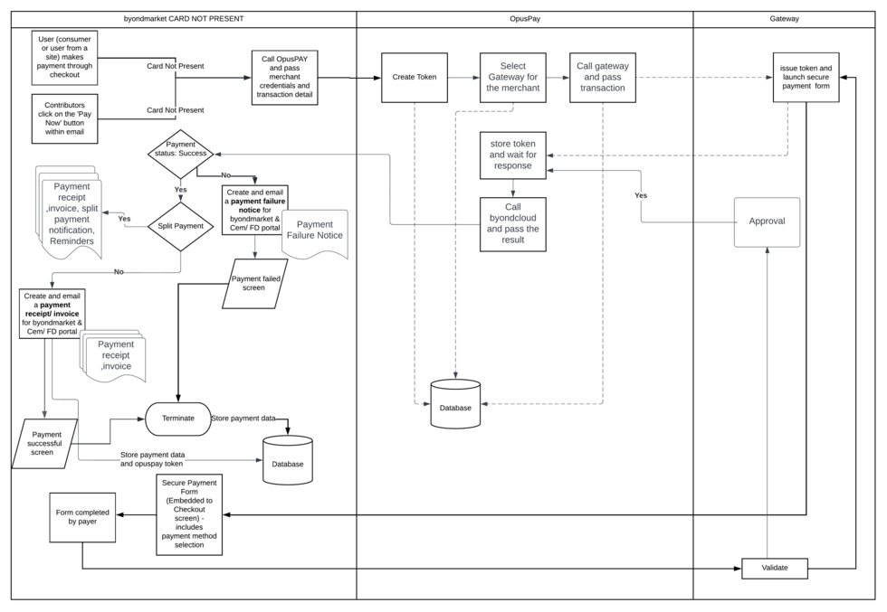
Opuspay Byondmarket Payment Workflow
This workflow shows opuspay byondmarket payment workflow. Below flow will be related to byondmarket.
byondmarket -> BM Version 2.0 -> Market Website -> Checkout -> Payment -> opuspay payment workflow