OpusPAY
User guide
×
Menu
Index

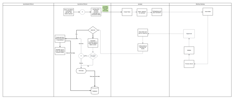
Flower Drive - Internal Refund Process

This diagram shows Flower Drive Internal Refund Process. This is related to the Flower Drive - Internal Refund process.
Care Programs Version 4.0 - > Byondmarket v2.0 -> Care Programs Version 4.0 -> Flower Drives -> Checkout -> Flower Drive Refund ->Internal User -Refund Workflow