OpusPAY
User guide
×
Menu
Index

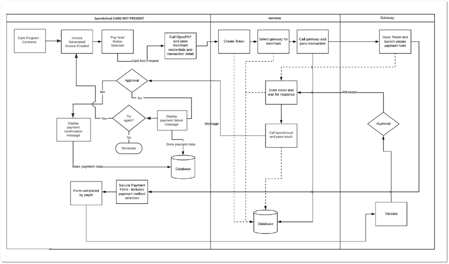
Contracts - opuspay Payment Notice Workflow

 
This page describes the payment flow for payment methods such as ACH, Direct Debit or Online Credit Card. This flow will be related to Care Program Contracts.
Contracts - opuspay Payment Notice Workflow