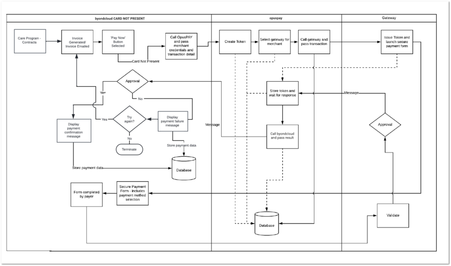
This page describes the payment flow for payment methods such as ACH, Direct Debit or Online Credit Card. This flow will be related to Care Program Contracts.
Care Programs --> Care Programs Version 1 & 2 --> Care Programs Version 1.0 --> Invoices --> View Invoice --> Pay Now