To properly display this page you need a browser with JavaScript support.
OpusPAY
User guide
×
Menu
Index
Search
Search
Search
OP Version 5.0_QR Payment Program (v 1.0, v 2.0), Transaction Failure
Acquirer & Organisation ID Conversion
Changing only acquirer - Activity Diagram
Previous page
Next page
(c) Company name, 2020
To properly display this page you need a browser with JavaScript support.
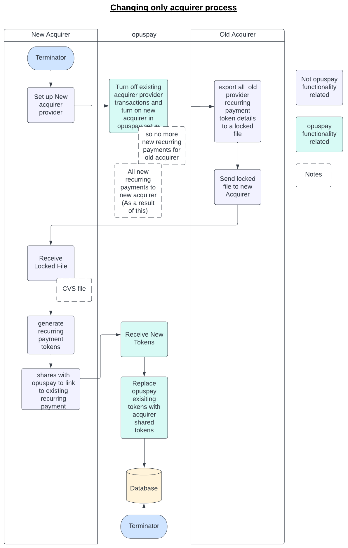
Changing only acquirer - Activity Diagram
The contents of Changing only acquirer - Activity Diagram
Changing only acquirer - Workflow Explanation
Changing only acquirer - Process Model