To properly display this page you need a browser with JavaScript support.
OpusPAY
User guide
×
Menu
Index
Search
Search
Search
OP Version 4.0_Acquirer Conversion and Agency Payments_Security User_Transaction Router
Acquirer conversion and Agency Payment
Acquire Conversion
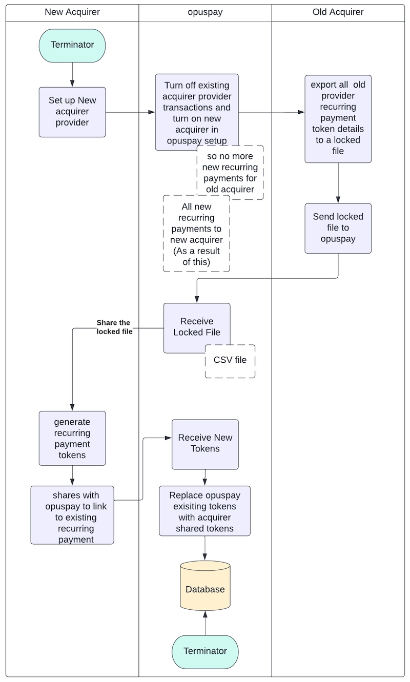
Changing Acquirer - Activity Diagram
Previous page
Next page
(c) Company name, 2020
To properly display this page you need a browser with JavaScript support.
Changing Acquirer - Activity Diagram
The contents of Changing Acquirer - Activity Diagram
Changing Acquirer - Workflow Explanation
Changing Acquirer - Process Model