To properly display this page you need a browser with JavaScript support.
OpusPAY
User guide
×
Menu
Index
Search
Search
Search
OP Version 5.0_QR Payment Program (v 1.0, v 2.0), Transaction Failure
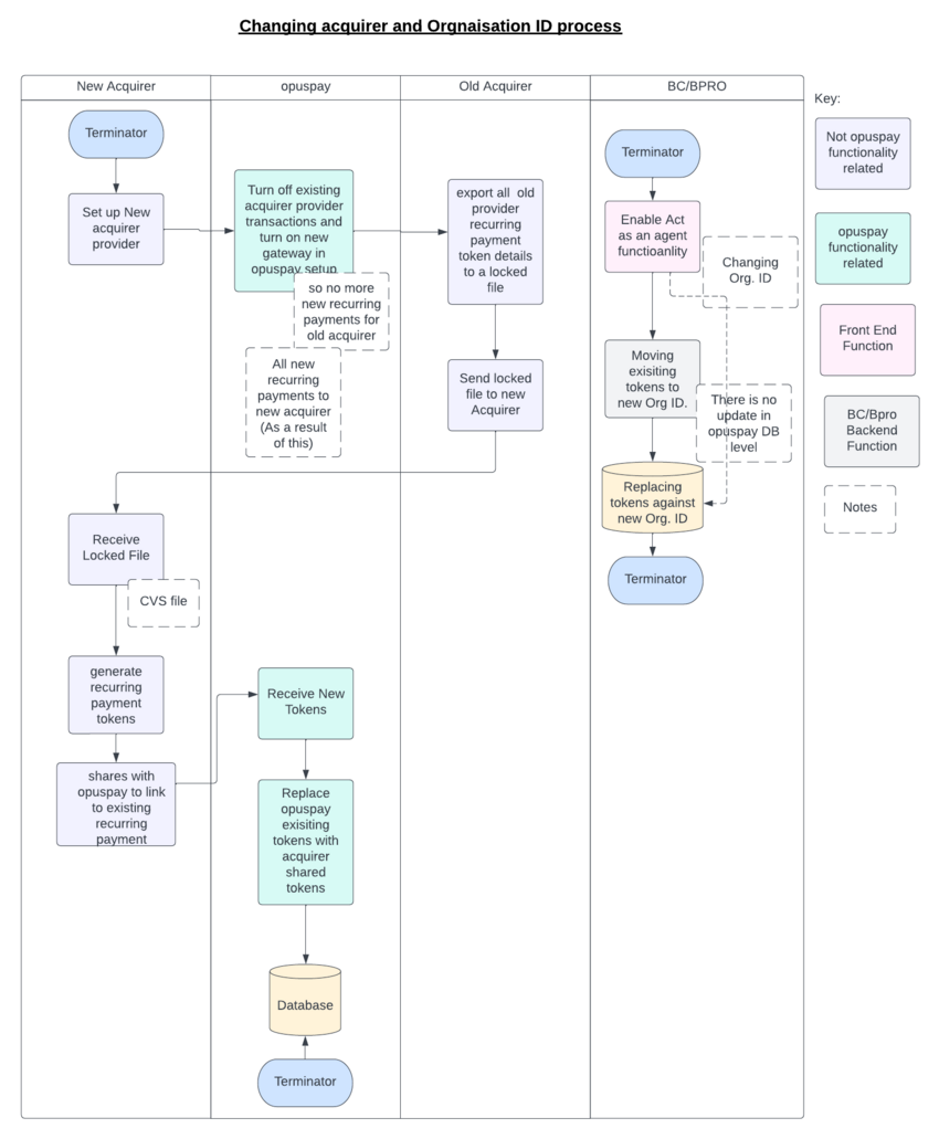
Acquirer & Organisation ID Conversion
Changing organisation ID and acquirer
Previous page
(c) Company name, 2020
To properly display this page you need a browser with JavaScript support.
Changing organisation ID and acquirer